收藏首页 |常见问题 |网站地图 欢迎来到恩湛咨询官网!

全国服务热线400 880 6978 广州公司 130 6632 9278
上海公司 181 1751 4678

为您提供最贴心的一站式管理咨询服务 专注企业管理咨询,管理咨询优秀品牌,中国著名品牌

广州恩湛咨询

联系恩湛咨询

联恩湛咨询

实验室CMA认证|LA劳安认证|特种设备许可证认证|QS认证|生产许可证-恩湛咨询

电话/传真:020-38849876

手机:13066329278

QQ:120478621

邮箱:120478621@qq.com

公司地址:广州市花都区新雅街清布村联乡南路1号5楼528

主页 > 恩湛资讯 > 行业新闻 > 《检验检测机构诚信报告编制规范》文本全文

《检验检测机构诚信报告编制规范》文本全文

责任编辑:admin 发布时间:2021-07-26 16:31 点击数:
       GB/T 39663-2021《检验检测机构诚信报告编制规范》于2021年4月30日经国家市场监督管理总局(国家标准化管理委员会)批准发布,自2021年11月1日起实施。


       本标准规定了检验检测机构诚信报告编制的基本原则、报告内容及格式。本标准适用于检验检测机构编制《检验检测机构诚信自评报告》;专业诚信评价机构可受市场监管部门或有关部门委托依据本标准对《检验检测机构诚信自评报告》的真实性进行诚信核查和核验。政府采购、招标投标、行政审批、市场准入、资质审核、建立诚信档案、分类监管等事项中可参考使用。

      本标准是GB/T 31880《检验检测机构诚信基本要求》和GB/T 36308《检验检测机构诚信评价规范》有效实施的重要补充和保障。本标准与GB/T 31880和GB/T 36308共同构成了检验检测行业诚信标准体系的基础。

       本标准的制定有利于检验检测机构这一市场主体主动落实主体责任,进一步提升检验检测机构诚信建设水平和诚信度,为检验检测机构开展诚信建设工作提供了操作规范。

       在检验检测机构主动落实主体责任的情况下,专业诚信评价机构可受市场监管部门或有关部门委托对其真实性进行诚信核查和核验,为监督检查、日常监管以及在政府采购、招标投标、行政审批、市场准入、资质审核等事项提供技术支撑。检验检测机构诚信报告分为检验检测机构诚信自评报告和检验检测机构诚信评价报告两种形式。



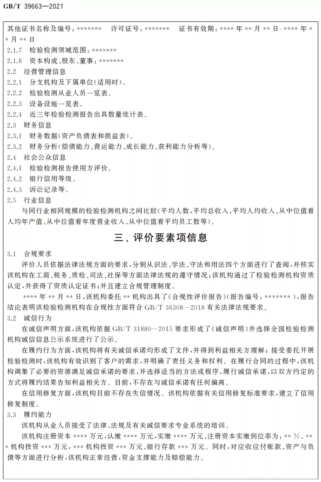
标准全文 

分享到:
返回顶部
展开