实验室CMA认证|LA劳安认证|特种设备许可证认证|QS认证|生产许可证-恩湛咨询
电话/传真:020-38849876
手机:13066329278
QQ:120478621
邮箱:120478621@qq.com
公司地址:广州市花都区新雅街清布村联乡南路1号5楼528
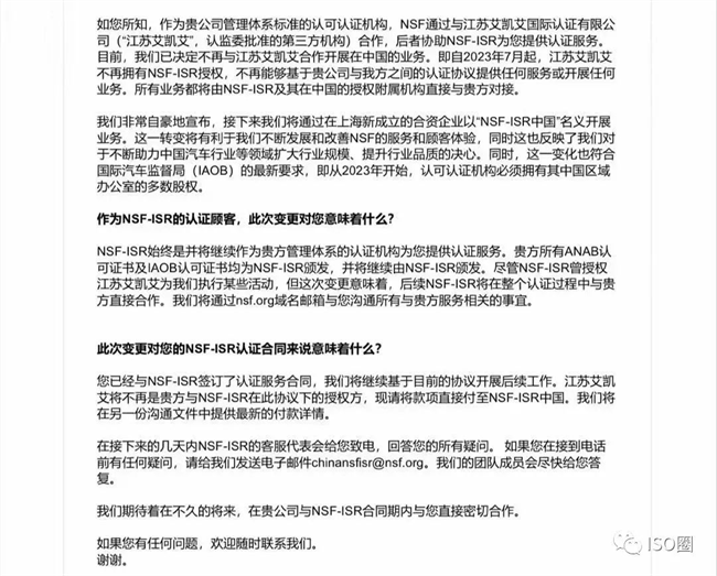
近日,江苏艾凯艾国际标准认证有限公司(美国NSF-ISR在中国的唯一授权机构,NSF授权的16949发证机构)发布告客户书,称收到美国NSF-ISR单方面终止合作的通知。

关于公司

NSF-ISR在文件中没有明确暂停本次授权的原因,文件显示“这一变化也符合国际汽车监督局(IAOB)的最新要求,即从2023年开始,认可认证机构必须拥有其中国区域办公室的多数股权。”
NSF-ISR也表示,接下来将通过在上海新成立的合资企业务“NSFISR中国”名义开展业务。
NSF-ISR文件信息

截止2022年度,全国认证认可信息公共服务平台数据显示,艾凯艾公司已颁发16949汽车行业质量管理体系认证证书达7899张。